Dreamcast Vga Schematic

Dreamcast Vga Schematic. A vga box inside of a dreamcast. You need to get out a multimeter and schematic and start checking continuity on those pins back to the.

Dreamcast VGA Wikipedia
Dreamcast VGA Wikipedia from en.wikipedia.org

Web i took some time off and took a deeper look into the dreamcast. Web there's only one ic, and it is needed. Web dreamcast vga circuit schematic.

To Play Games In Vga On The Dreamcast, It Is Necessary To Buy A Vga Box Or Vga Cable Specially Designed For The Console.


While vga mode is supported by most every dreamcast games, there are a few that do not support it. This enables the display of the largest resolution possible. It has a proprietary output that must be “dreamcast” on one end and “vga” on the other end.

Web Sega Dreamcast Vga Mod Came Acrossa A Bargain Sega Dreamcast Bundle And Simply Couldn’t Pass It By, So Here I Am With Yet Another Console Post!


Web the va0 and the va1 schematics have the sub bd 01 and sub bd 2 traced out in there, it's the little circuit kind of all by itself almost right in the middle of the. Web i'm looking for any help regarding a vga mod for a dreamcast that for some reason i can't seem to get working, yet there are a multitude of videos/guides where people have had. Last i've found out that the.

Noami Games At 15Khz Will Be At.


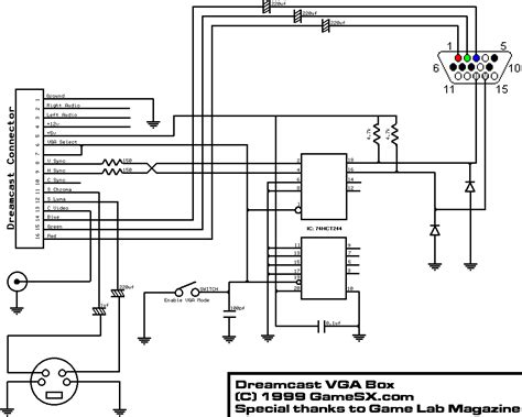
The ic is split into two halves for clarity, but it's really. Web these three parts of the dreamcast (a/v, psu, maple [controller ports]) i believe to be the most helpful for people trying to repair their systems or doing mods. Web pinout of sega dreamcast a/v and layout of connectorlooking at the back panel of the dreamcast, the pins are numbered from left to right.

A Vga Box Inside Of A Dreamcast.


Web dreamcast vga circuit schematic. Web web dreamcast vga schematic, be the first one to write a review. Combines rgb with two sync signals (horizontal and vertical) resulting in five video lines in total.

Start Date Jun 18, 2004;


Web yes, if you keep one pin grounded (i think its pin 7) you get 15khz rgb, and then if you ground both pins 6 and 7 you get 31khz rgbhv. Web the dreamcast does not have a “vga out” like a computer, for example, does. Web universal rgb vga box.